新葡京博彩
欢迎访问舞钢市人民政府门户网站! 今天是
微信
智能问答
繁體版
本网站已支持IPV6
进入适老模式
无障碍阅读
首页
新闻中心
营商环境
政府信息公开
互动交流
走进舞钢
政府数据
政务服务
您当前的位置:
首页
-
政府信息公开
-
市政府信息公开目录
-
重点领域信息公开
-
征地补偿
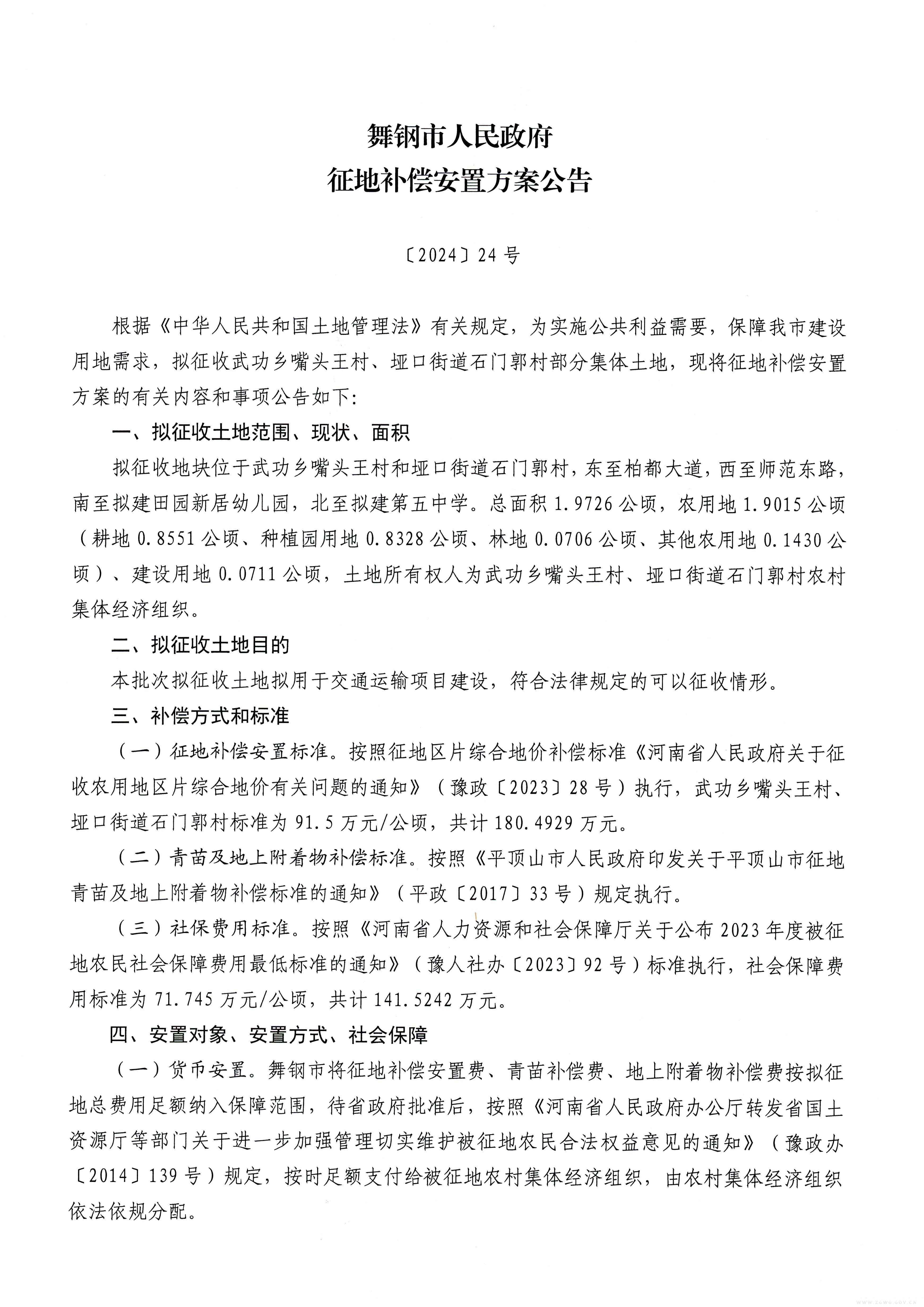
舞钢市人民政府征地补偿安置方案公告(北二路)
发布日期:2024-08-28
来源:
浏览次数:
次
澳门太阳城app
世界杯下注
足球外围平台
专业的中文博彩网站
威尼斯人娱乐城