关于印发《舞钢市水电气暖通信外线接入工程免审批工作方案》的通知
舞钢市优化营商环境工作领导小组办公室文件
舞营商办〔2022〕15号
关于印发《舞钢市水电气暖通信外线接入工程免审批工作方案》的通知
各相关单位:
为深化“放管服”改革,优化我市营商环境,全面提升水电气暖通信审批效率,经多部门研究制定本方案,现将本方案印发给你们,请认真贯彻落实。
附件:《舞钢市水电气暖通信外线接入工程免审批工作方案》
2022年11月3日
舞钢市水电气暖通信外线接入工程免审批
工作方案
根据《河南省优化营商环境工作领导小组办公室关于印发〈河南省营商环境优化提升行动方案(2020版)〉的通知》(豫营商〔2020〕2号)文件,为持续深化“放管服”改革,进一步优化营商环境,在水电气暖通信外线接入工程行政审批中推行“告知承诺免审批”改革,不断提高水电气暖通信外线接入效率,结合舞钢市实际,制定此方案。
一、实施范围
本方案适用于全市范围内因房屋建筑及城市基础设施项目建设需要而实施的供水、供电、燃气、排水、通信等市政公用基础设施外线接入工程项目。
1.施工不涉及穿越城市主干道、快速路、国省干线公路、穿越河道、桥梁的工程和挖掘新、扩、改建交付使用后5年内、大修竣工后3年内的城市道路。
2.接入工程施工涉及城市道路占用绿地200平方米以下且占用时间不超过15天、一处一次伐移树木2株以下(不含古树名木及后续资源)。
3.10千伏及以下、用电容量400千伏安及以下的电力接入工程涉及的相关行政审批。
二、实施部门
自然资源和规划局、公安局、交通运输局、城市管理局、水利局。
二、办理流程
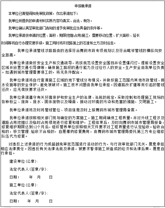
本工作方案实施范围内的供水供气排水外线接入工程,所有涉及的审批事项,全部实施告知承诺免审批,包括建设工程规划审批,占道施工交通组织方式审核,依附于城市道路建设各种管线、杆线等设施许可,临时占用城市道路许可、挖掘城市道路许可,临时占用城市绿化用地审批,跨越、穿越公路及在公路用地范围内架设、埋设管线电缆等设施,或者利用公路桥梁、公路隧道、涵洞敷设电缆等设施许可(县级权限内),公路建筑控制区内埋设管线、电缆等设施许可(县级权限内),水利工程管理和保护范围内新建、扩建、改建的工程建设项目方案审批等事项。
(一)事项申报单位可在投资项目一站式服务中心进行线下申报,提交备案表。一站式服务中心负责将企业的书面承诺通过舞钢市信用舞钢网站向社会公告。
(二)受理与现场勘察。投资项目一站式服务中心人员受理后,第一时间协调组织各部门现场勘察。相关部门对申报单位的施工组织设计方案等材料做出意见,如材料不符合相关规定,申报单位按意见进行整改后即可施工。
(三)施工单位挖掘道路(城市道路、公路)前应勘查掘路线由和既有地下管线情况,确定的掘路线由应平行或垂直于道路方向,不宜采用斜向或曲线方式。需要开挖道路的,在完善施工安全防护设施保障施工安全的前提下,需告知市公安交警部门。挖掘、回填时应对原有管线设施采取保护措施,不得损坏原有的地下管线。
(四)监管部门根据相关实施标准制定具体监管方案,明确专人负责事中事后监管,以实施标准和企业书面承诺内容为依据,对工程实施全过程监管。部门监管过程中发现承诺企业未达到承诺标准条件的,责令限期整改。
(五)修复与验收外线工程涉及道路占用挖掘以及临时占用绿地的,应在外线工程结束后,对道路和绿地进行修复和维护,修复维护期限达到12个月后,舞钢市城市管理局组织管养单位按照相关文件要求对工程质量进行认定验收。验收合格,移交管理,则该外线业务办结;验收不合格的,自愿缴纳修复费用,由舞钢市城市管理局委托第三方专业维修队伍代为修复。
(六)工程竣工后,建设单位需及时汇总工程档案资料,并于3个月内将相关纸质和电子版资料向城管局移交。
三、工作要求
(一)加强沟通。统筹推进水电气暖通信申报单位以及其他相关部门建立沟通机制,就免审批实施过程中的问题统筹推进,妥善处理。
(二)强化责任。落实工作申报单位应严格按照承诺内容开展施工,相关部门持续加强监管,依法依规督促水电气暖通信单位及时妥善消除安全隐患,确保城市运行安全。对存在问题的,将依法依规严肃处理。
(三)注重宣传。加强正面宣传和引导,充分利用网站、微信公众号、报纸等各种渠道,广泛宣传我市推进审批制度改革的政策举措,引导企业充分知晓改革内容,准确把握政策内涵,自觉运用改革成果。
附件:舞钢市水电气暖通信外线接入工程备案登记表



